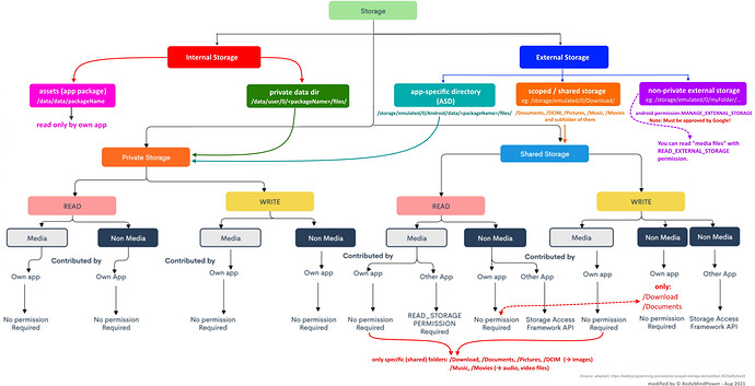
I have added another detail to my overview (top right, see pink box) and thus completed the overview.
(I hope. )
12 Likes
I have added another detail to my overview (top right, see pink box) and thus completed the overview.
(I hope. )